最新文章

热门文章

化材研究生党员强担当,多措并举齐战疫

时间:2022/03/29 08:57:00  来源:   作者:   点击:
  (化材学院 贺德兵 李祎成)一个支部一座堡垒,一个党员一面旗帜,自新一轮疫情爆发以来,化材学院学生党支部听令而行,闻令而动。

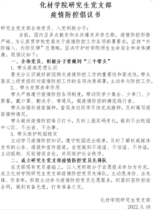
发布防疫倡议书,组建党员先锋队。化材学院研究生党支部向全体党员、积极分子发布疫情防控志愿书,号召全体党员和积极分子带头提高思想认识、带头发挥表率作用、带头发挥表率作用,做疫情防控的带头人和践行者;组建疫情防控党员先锋队,确保在必要时刻召之即来、来之能战、战之即胜。

 

(图1为化材学院研究生党支部疫情防控倡议书)

参与网格化管理,组织全员核酸检测。全体党支部员积极参与学院防疫工作,党员小组转化为疫情防控小组,以课题组为单位进行布控,每个党员都是疫情防控网格员,以一带多,以党建带群团,织密织牢防控安全;支部党员李祎成、贺德兵参与组织全院学生进行三轮核酸检测,统计核酸情况,进行防疫宣传,以身作则配合学院各项防疫工作。

  战疫仍在继续,春天已经铺陈。化材学院支部全体党员强担当、增使命,多措并举齐战疫,让党旗高高飘扬在战疫一线。

点击下载文件: